伟德国际victor1946
今天是:
书记信箱
|
院长信箱
|
设为首页
|
加入收藏
网站首页
伟德概况
学院简介
学院领导
机构设置
党建工作
党建动态
学习资料
学科建设
学科简介
培养方案
课程设置
学术研究
学术交流
本科教学
研究生教育
师资队伍
师资简介
教师信息
伟德国际
学生工作制度
实践园地
团学活动
学生获奖
资助工作
学生教育
毕业生工作
招生就业
专业设置
招生计划
就业信息
专业认证
审核评估
校友之窗
联系我们
团学工作
学生工作制度
实践园地
团学活动
学生获奖
资助工作
学生教育
毕业生工作
学生工作制度
当前位置:
网站首页
>>
伟德国际
>>
学生工作制度
>> 正文
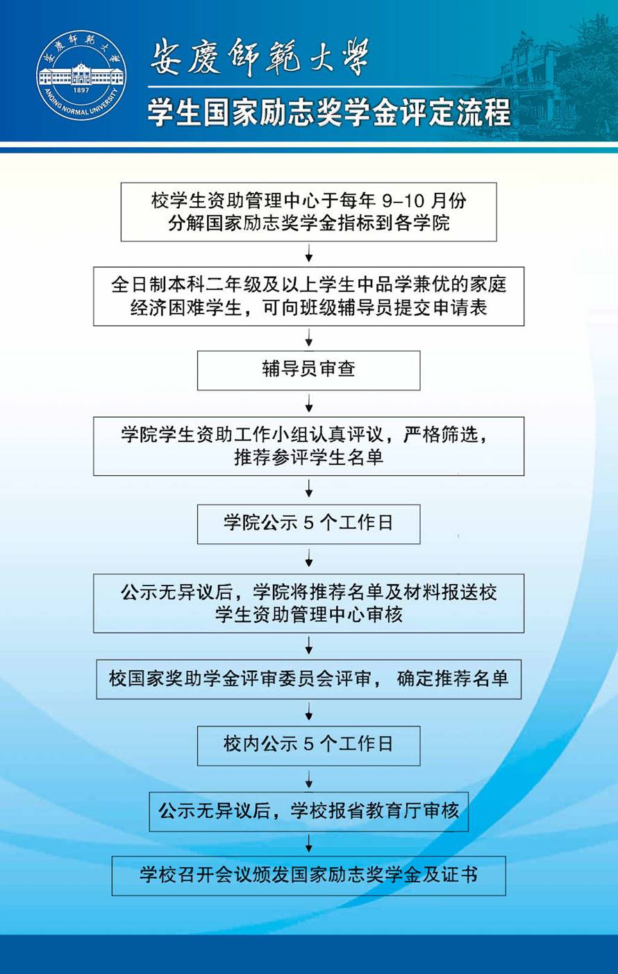
伟德victor1946学生国家励志奖学金评定流程
发布日期:2019-09-13 作者: 来源:
版权所有:
伟德国际(bevictor·集团)官方网站-源自英国始于1946
联系地址:安徽安庆集贤北路1318号 邮政编码:246133 电话:0556-5303906